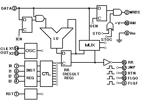
MC14500Bブロック図


IEN インプットイネーブルレジスタ
OEN アウトプットイネーブルレジスタ
OSC 発振器
INST REG 命令レジスタ
LU ロジックユニット
RR アキュムレータ
CTL コントロールユニット